Part Number Hot Search : 
BU1008A MC33184 1N5660A NJM79M05 MGB75D LP306 SX18ACDP 00789
Product Description
Full Text Search

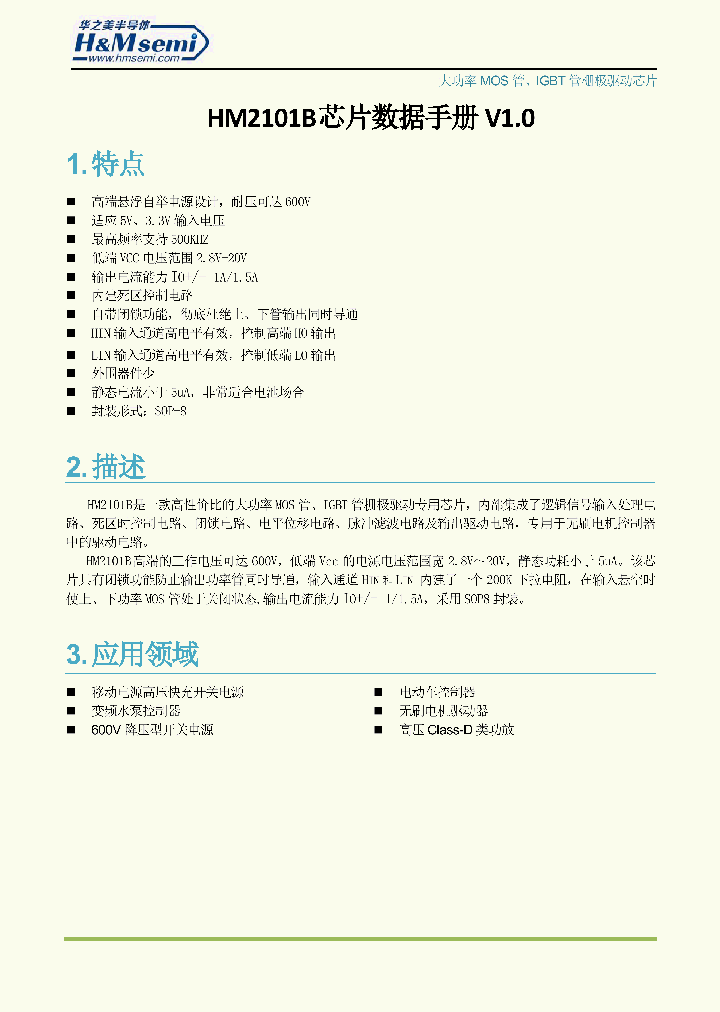
HM2101B - High power MOS tube, IGBT tube gate driver chip

HM2101B_9116018.PDF Datasheet


 Full text search : High power MOS tube, IGBT tube gate driver chip
 Product Description search : High power MOS tube, IGBT tube gate driver chip


 Related Part Number
PART Description Maker
P4C164L-25JC P4C164L-25LC P4C164L-25PC P4C164-25LC x8 SRAM
1.5A MOSFET Drvr W/Boost, Inv, -40C to 85C, 16-SOIC 300mil, TUBE
1.5A DUAL MOSFET DRVR, -40C to 125C, 8-DFN, TUBE
1.5A Dual MOSFET Drvr, td Match, 0C to 70C, 8-SOIC 150mil, TUBE
1.5A Dual MOSFET Drvr, 0C to 70C, 8-PDIP, TUBE x8的SRAM
Rochester Electronics, LLC
2SA138407 2SA1384 High Voltage Control Applications Plasma Display, Nixie Tube Driver Applications Cathode Ray Tube Brightness Control Applications
Toshiba Semiconductor
2SA1721 Transistor Silicon PNP Epitaxial Type (PCT process) High Voltage Control Applications Plasma Display, Nixie Tube Driver Applications Cathode Ray Tube Brightness Control Applications
TOSHIBA
2SA1384 Transistor Silicon PNP Triple Diffused Type (PCT process) HIGH Voltage Control Applications Plasma Display, Nixie Tube Driver Applications Cathode Ray Tube Brightness Control Applications
TOSHIBA
7-625-204 7-625-163 7-625-318 7-625-316 7-300-160 MCU CMOS 18LD 20MHZ 2K EPRM, -40C to 85C, 18-SOIC 300mil, TUBE
MCU CMOS 18LD 20MHZ 2K EPRM, -40C to 85C, 18-PDIP, TUBE
MCU CMOS 18LD 20MHZ 2K EPRM, -40C to 85C, 18-SOIC 300mil, T/R
MCU CMOS 20LD 20MHZ 2K EPRM, -40C to 85C, 20-SSOP 208mil, TUBE
CHUCK 100MM
9600 baud fixed speed IrDA protocol handler and bit encoder/decoder, -40C to 85C, 18-SOIC 300mil, TUBE
High-Speed, Low-Power Voltage Comparators
CHUCK 200MM
CHUCK 125MM
CHUCK 160MM
CHUCK 250MM 夹头250毫米
SOT23, Dual, Precision, 1.8V, Nanopower Comparators With/Without Reference 夹头160毫米
TE Connectivity, Ltd.
Xicon Passive Components
800E-2DLO 800E-2RL7 800E-3R7 800E-3T7 800E-3TS5 80 LAMP BLOCK C/W DIODE
TRANSFORMER 240V
TRANSFORMER 110V
CONTACT BLOCK 1N/C AND LATCH
CONTACT BLOCK 1N/O AND LATCH
SNAP-ON LATCH
CONTACT BLOCK 1N/O 1N/C AND LATCH
Economonitor, 0C to 70C, 3-SOT-223, TUBE
Economonitor, 0C to 70C, 3-TO-92, BAG
1.5A Dual Open-Drain MOSFET, -40C to 85C, 8-SOIC 150mil, TUBE
PILOT LIGHT OPERATOR RED
9A Sngl MOSFET Drvr, -40C to 85C, 8-PDIP, TUBE
1.5A Floating Load Drvr, -55C to 125C, 8-CERDIP 300mil, TUBE
6A Sngl MOSFET Drvr, -40C to 85C, 8-DFN, T/R
1.5A Dual H-Speed MOSFET Drvr, -40C to 85C, 8-PDIP, TUBE
1.5A Dual H-Speed MOSFET Drvr, -55C to 125C, 8-CERDIP 300mil, TUBE
3A Dual MOSFET Drvr, -40C to 85C, 8-PDIP, TUBE
SELECTOR OPERATOR 4 WAY
1.5A Dual H-Speed MOSFET Drvr, 0C to 70C, 8-SOIC 150mil, TUBE
PILOT LIGHT OPERATOR GREEN
1.5A Dual Open-Drain MOSFET, -40C to 85C, 8-PDIP, TUBE
1.5A Dual Open-Drain MOSFET, 0C to 70C, 8-SOIC 150mil, TUBE
1.5A Dual Open-Drain MOSFET, 0C to 70C, 8-PDIP, TUBE
PILOT LIGHT GREEN
6A Sngl MOSFET Drvr, 0C to 70C, 8-SOIC 150mil, TUBE
9A Sngl MOSFET Drvr, -40C to 125C, 8-DFN, T/R
9A High Speed Inverting MOSFET Driver, -40C to 125C, 8-SOIC 150mil, TUBE
JOYSTICK OPERATOR 4 WAY
KEY OPERATOR 3 WAY
16-Bit Low Cst, Low Pwr Sigma-Delta A/D Converter, Various, 16-PDIP, TUBE
Economonitor, -40C to 85C, 3-SOT-223, T/R
PUSHBUTTON OPERATOR GREEN
6A Sngl MOSFET Drvr, -55C to 125C, 8-CERDIP 300mil, TUBE
PILOT LIGHT OPERATOR BLUE
9A Sngl MOSFET Drvr, -40C to 125C, 5-TO-220, TUBE
SELECTOR OPERATOR 2 WAY 选择器算2种方
9A High Speed Inverting MOSFET Driver, -40C to 125C, 8-PDIP, TUBE 选择器算2种方
SELECTOR OPERATOR 3 WAY
Kontron AG
P4C163L-30PC P4C163L-25CC P4C163L-30CC P4C163L-30J 3A Dual MOSFET Drvr, -40C to 85C, 16-SOIC 300mil, TUBE
9A SNGL MOSFET DRVR, -40C to 125C, 8-DFN, T/R
3A Dual MOSFET Drvr, 0C to 70C, 16-SOIC 300mil, T/R
3A Dual MOSFET Drvr, 0C to 70C, 8-PDIP, TUBE
3A Dual MOSFET Drvr, -40C to 85C, 16-SOIC 300mil, T/R
9A Sngl MOSFET Drvr, -40C to 125C, 8-DFN, TUBE
9A Sngl MOSFET Drvr, -55C to 125C, 8-CERDIP 300mil, TUBE
9A High Speed Inverting MOSFET Driver, -40C to 125C, 5-TO-220, TUBE
9A SNGL MOSFET DRVR, -40C to 125C, 8-PDIP, TUBE
1.5A Dual H-Speed MOSFET Drvr, 0C to 70C, 8-PDIP, TUBE
1.5A Dual H-Speed MOSFET Drvr, -40C to 85C, 8-SOIC 150mil, TUBE X9热卖静态存储器
x9 SRAM X9热卖静态存储器
Pyramid Semiconductor, Corp.
8021 8002-12-001 8002-05-101 8002-05-011 8002-05-0 Temp Sensor, Low Voltage, -40C to 125C, 8-SOIC 150mil, TUBE
Temp Sensor & Brushless DC Fan Controller / Over Temp Alert, -40C to 125C, 8-MSOP, TUBE
Prog Solid-State Temp Sensor, -40C to 125C, 5-TO-220, TUBE
1.5A Dual MOSFET Drvr, -40C to 85C, 8-SOIC 150mil, T/R
1.5A DUAL MOSFET DRIVER, 0C to 70C, 8-MSOP, T/R
1.5A Dual MOSFET Drvr, -40C to 125C, 8-DFN, TUBE
1.5A Dual High-Speed Power MOSFET Drivers, -40C to 125C, 8-SOIC 150mil, TUBE
Prog Solid-State Temp Sensor, 0C to 70C, 8-PDIP, TUBE
Temp Sensor & Brushless DC Fan Controller / Over Temp Alert, -40C to 125C, 8-MSOP, TUBE
1.5A DUAL MOSFET DRIVER, -40C to 85C, 8-MSOP, T/R
Temp Sensor, Low Voltage, 0C to 70C, 8-PDIP, TUBE
1.5A Dual MOSFET Drvr, -40C to 85C, 8-DFN, T/R
DIP Reed Relays
TE Connectivity, Ltd.
Electronic Theatre Controls, Inc.
Coto Technology
2SA1721 E000549 From old datasheet system
HIGH VOLTAGE CONTROL APPLICATIONS PLASMA DISPLAY
TRANSISTOR (HIGH VOLTAGE CONTROL, PLASMA DISPLAY, NIXIE TUBE DRIVER, CATHODE RAY TUBE BRIGHTNESS CONTROL APPLICATIONS
Toshiba Semiconductor
Toshiba Corporation
MS-138-C-2 MQ138-BS4.0 MQ138-BS4.8 MQ138-BS5.2 MQ1 Universal Plug connectors for PDC Type Digital Cellular Phones 通用固定连接PDC型数字蜂窝电
22153043 通用固定连接PDC型数字蜂窝电
RECTIFIER BRIDGE 25A 800V 350A-ifsm 1.05V-vf 10uA-ir GBJ 15/TUBE 通用固定连接PDC型数字蜂窝电
13 CONTACT(S), FEMALE, TELECOM AND DATACOM CONNECTOR, SOLDER, PLUG ROHS COMPLIANT
RECTIFIER BRIDGE 15A 100V 240A-ifsm 1.05V-vf 10uA-ir GBJ 15/TUBE
RECTIFIER BRIDGE 15A 200V 240A-ifsm 1.05V-vf 10uA-ir GBJ 15/TUBE
RECTIFIER BRIDGE 15A 50V 240A-ifsm 1.05V-vf 10uA-ir GBJ 15/TUBE
Japan Aviation Electronics Industry, Ltd.
HIROSE ELECTRIC Co., Ltd.
Hirose Electric USA, INC.
HIROSE[Hirose Electric]
80337516 80337514 80337518 80337519 80337517 80337 1.5A MOSFET Drvr W/Boost, N-Inv, -40C to 85C, 8-PDIP, TUBE
1.5A MOSFET Drvr W/Boost, N-Inv, 0C to 70C, 16-SOIC 300mil, TUBE
16 Bit Analog Processor, 0C to 70C, 16-PDIP, TUBE
1.5A MOSFET Drvr W/Boost, N-Inv, -40C to 85C, 16-SOIC 300mil, TUBE 汽车齿轮交流.8RPM
16 Bit Analog Processor, 0C to 70C, 16-SOIC 300mil, TUBE 汽车齿轮交流.4RPM
TE Connectivity, Ltd.
 
 Related keyword From Full Text Search System
HM2101B C代码 HM2101B switching HM2101B analog devices HM2101B ptc data HM2101B switching
HM2101B Channel HM2101B semiconductor HM2101B Lead forming HM2101B Manufacturer HM2101B Memory
 

 

Price & Availability of HM2101B

All Rights Reserved © IC-ON-LINE 2003 - 2022  

[Add Bookmark] [Contact Us] [Link exchange] [Privacy policy]
Mirror Sites :  [www.datasheet.hk]   [www.maxim4u.com]  [www.ic-on-line.cn] [www.ic-on-line.com] [www.ic-on-line.net] [www.alldatasheet.com.cn] [www.gdcy.com]  [www.gdcy.net]


 . . . . .
  We use cookies to deliver the best possible web experience and assist with our advertising efforts. By continuing to use this site, you consent to the use of cookies. For more information on cookies, please take a look at our Privacy Policy. X
0.50470399856567