Part Number Hot Search : 
C9S12DP GA1085 1N5401 A315ERU IXE611S1 T13XB22K 79L12 MM74C
Product Description
Full Text Search

EM91403ABCD - TelephoneDialerMulti-FunctionDialer(Chinese)

EM91403ABCD_200204.PDF Datasheet


 Full text search : TelephoneDialerMulti-FunctionDialer(Chinese)
 Product Description search : TelephoneDialerMulti-FunctionDialer(Chinese)


 Related Part Number
PART Description Maker
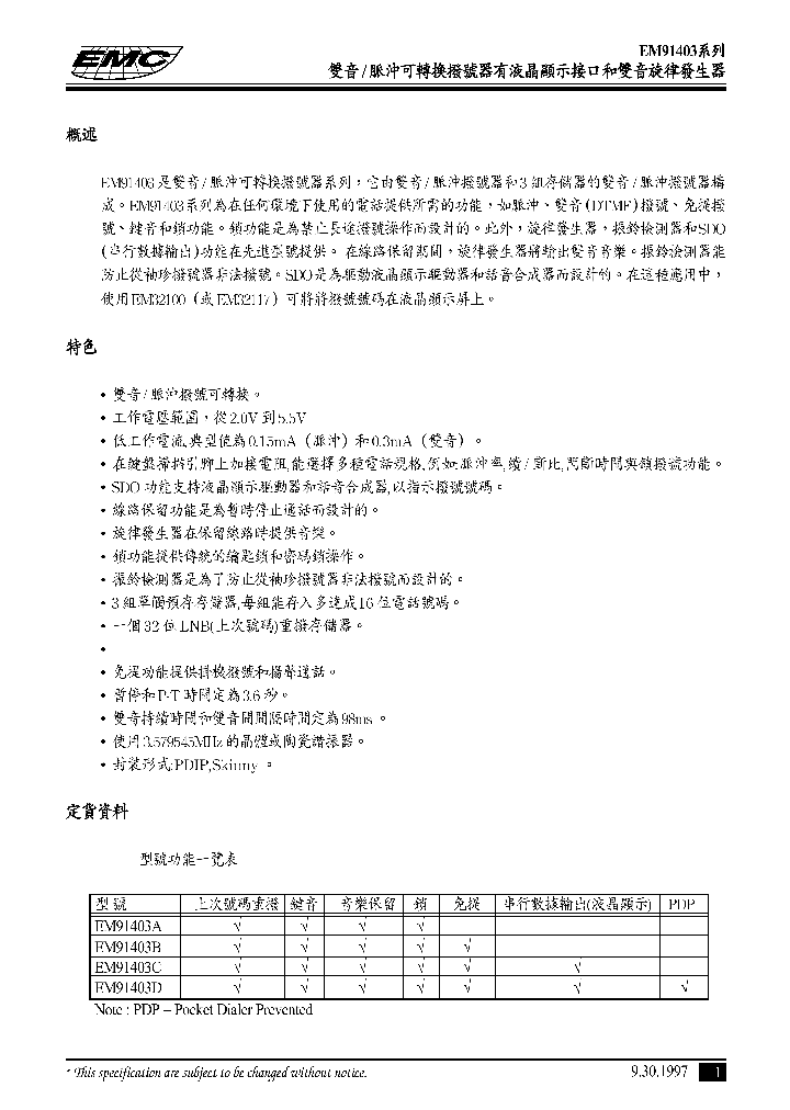
EM91403A_B_C_D EM91403CK EM91403DK EM91403 EM91403 TelephoneDialerMulti-FunctionDialer
TONE/PULSE SWITCHABLE DIALER WITH LCD INTERFACE AND DUAL-TONE MELODY GENERATOR
EMC[ELAN Microelectronics Corp]
 
 Related keyword From Full Text Search System
EM91403ABCD Hex EM91403ABCD purpose EM91403ABCD power EM91403ABCD UNITED CHEMI CON EM91403ABCD Temperature
EM91403ABCD laser diode EM91403ABCD filetype:pdf EM91403ABCD Bus EM91403ABCD 技术参数 EM91403ABCD 制造商
 

 

Price & Availability of EM91403ABCD

All Rights Reserved © IC-ON-LINE 2003 - 2022  

[Add Bookmark] [Contact Us] [Link exchange] [Privacy policy]
Mirror Sites :  [www.datasheet.hk]   [www.maxim4u.com]  [www.ic-on-line.cn] [www.ic-on-line.com] [www.ic-on-line.net] [www.alldatasheet.com.cn] [www.gdcy.com]  [www.gdcy.net]


 . . . . .
  We use cookies to deliver the best possible web experience and assist with our advertising efforts. By continuing to use this site, you consent to the use of cookies. For more information on cookies, please take a look at our Privacy Policy. X
0.024733066558838